1、德国签证申请清单-展会观展/参展/展台搭建
2、法国商务签证资料清单
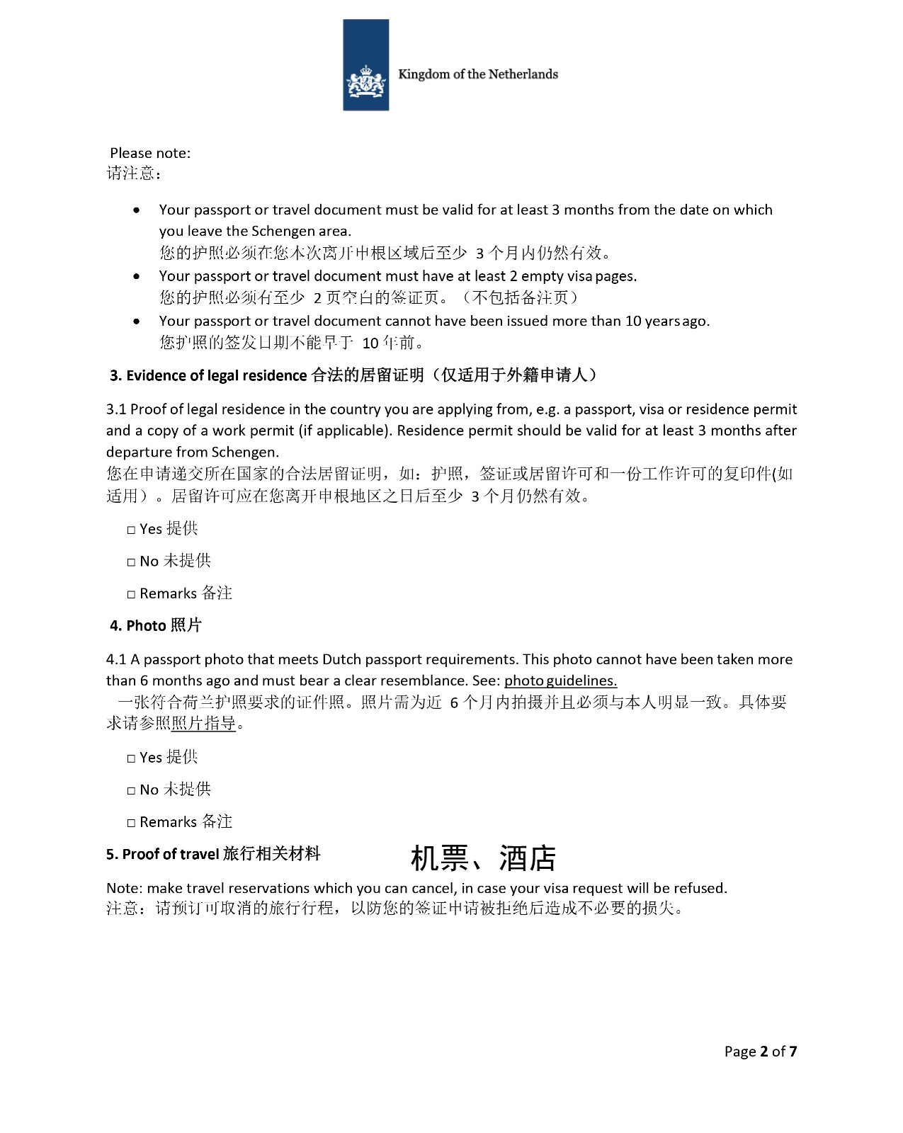
3、荷兰申请材料清单|短期商务
4、澳大利亚商务签证材料清单
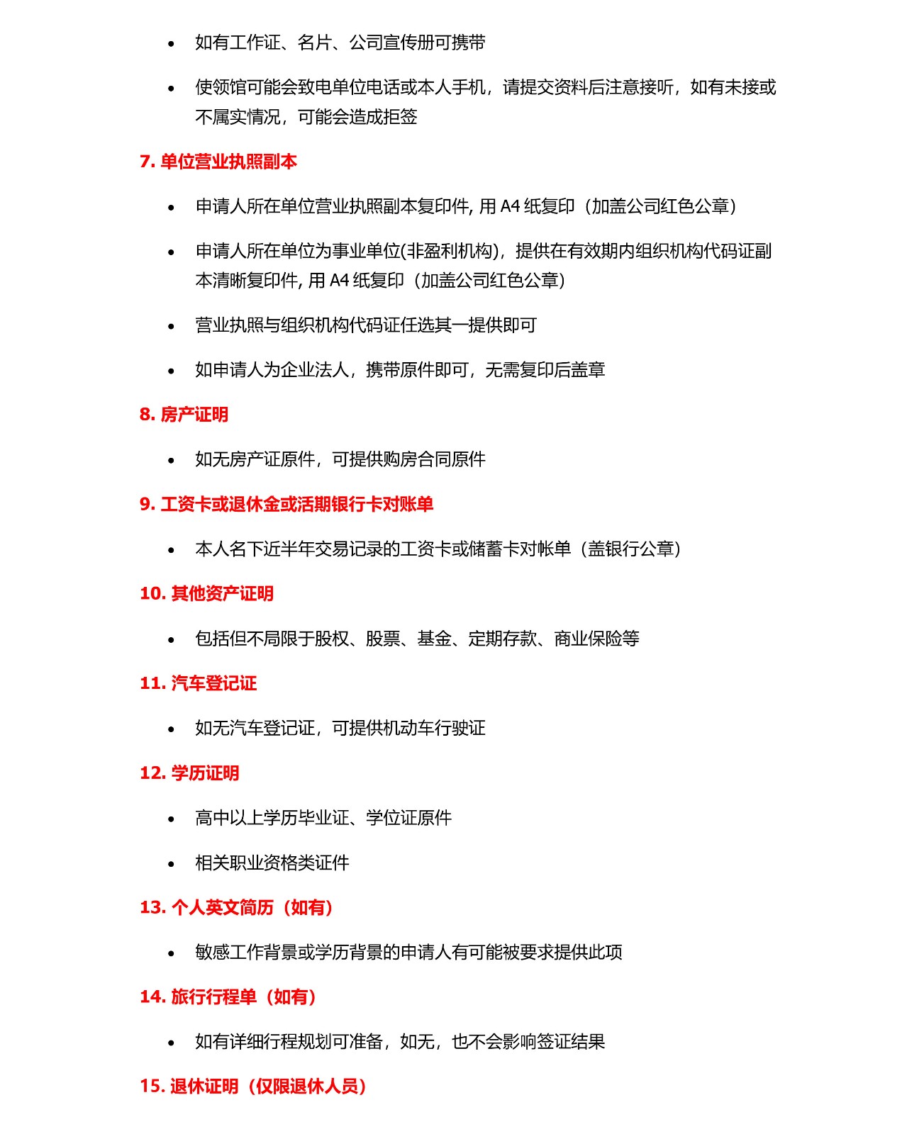
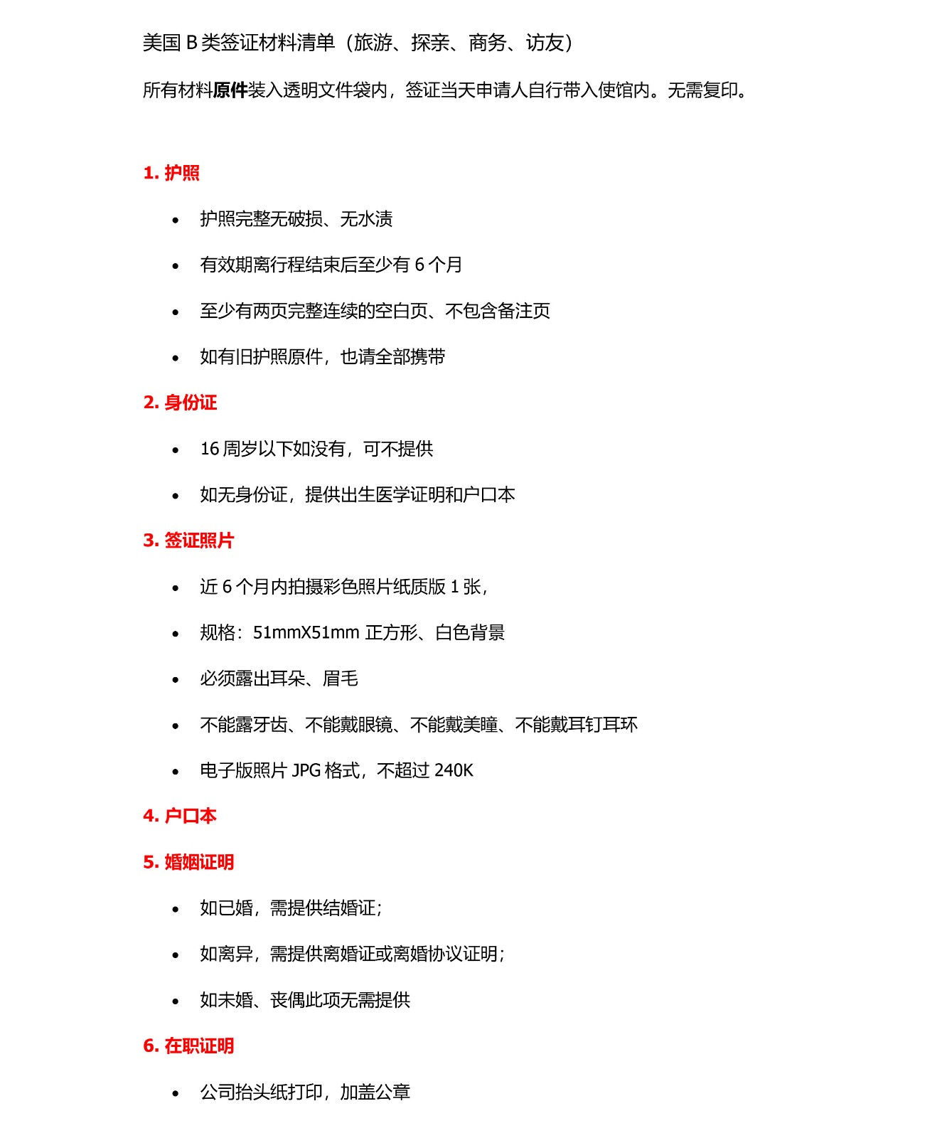
5、美国商务签证资料清单B1/B2
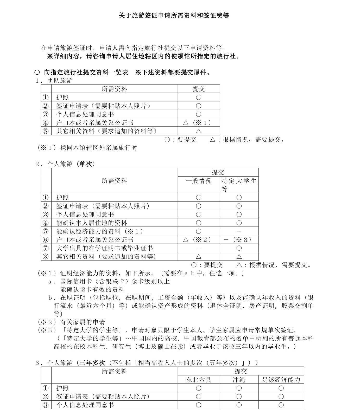
6、日本旅游签证资料清单
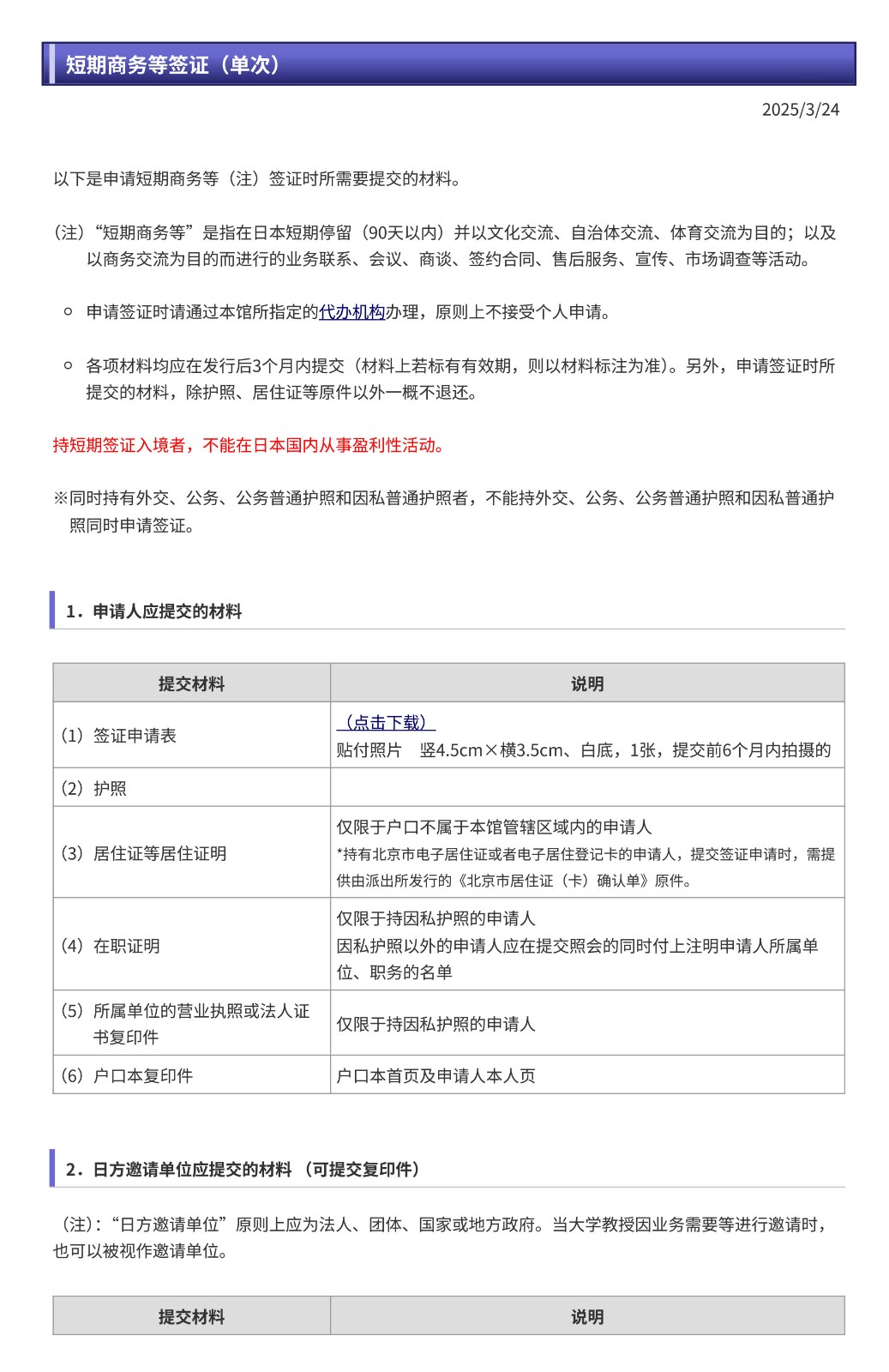
6、日本商务签证资料清单
7、韩国签证资料清单
8、越南签证-批文/电子签/另纸签
越南另纸签信息备注格式:
客户姓名:
入境时间:
离境时间:
入境口岸:
申请人国内住址,电话:
紧急联系人名字,地址,电话,关系: